Home
Profil
Sejarah
Visi Misi
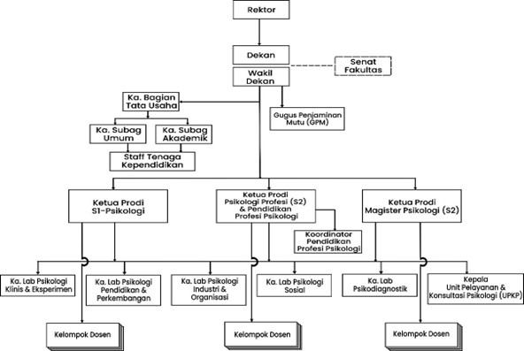
Struktur Organisasi
Akademik
PMB
Kurikulum
Kalender Akademik
Mahasiswa
Layanan Psikologi Profesi Psikolog Umum (LPPPU)
Data Dosen
Alumni
Fasilitas
Gedung
Perpustakaan
Pusat Layanan Psikologi
Poliklinik
Laboratorium Psikodiagnostik
Informasi
Berita
Pengumuman
Pengabdian Masyarakat
Kerjasama
Prestasi
Jurnal Untag Surabaya
Galleri
Kontak
Translate
Struktur Organisasi
Profil
Sejarah
Visi Misi
Struktur Organisasi
Akademik
Pendaftaran Mahasiswa Baru
Kurikulum
Kalender Akademik
Mahasiswa
Praktik Kerja Profesi Psikolog (PKPP)
Data Dosen
Alumni
Fasilitas
Gedung
Perpustakaan
Pusat Layanan Psikologi
Poliklinik
Computer Center
Kantor Pos
Laboratorium Psikodiagnostik
Links